首頁
黨政
黨網 · 時政
人事
反腐
理論
黨史
黨建
要聞
經濟 · 科技
社會 · 法治
文旅 · 體育
健康 · 生活
國際
軍事
港澳
臺灣
教育
房產
科普
觀點
人民網評
三評
人民財評
人民來論
人民訪談
互動
領導留言板
黨建云
強國論壇
維權
可視化
視頻
圖片
圖解
地方
京
津
冀
晉
蒙
遼
吉
黑
滬
蘇
浙
皖
閩
贛
魯
豫
鄂
湘
粵
桂
瓊
渝
川
黔
滇
藏
陜
甘
青
寧
新
鵬
雄安
舉報專區
多語言
|
合作網站
毛主席紀念堂
周恩來紀念網
鄧小平紀念網
人大新聞網
工會新聞網
中國僑聯
學習強國
中共中央黨史和文獻研究院
中組部12380舉報網
全國哲學社科工作辦
中國統一戰線新聞網
旗幟網
國家保密局
人事考試網
科普中國
知識產權
中國城市網
中國國家人文地理
登錄
退出
人民網+
中國共產黨新聞網
領導留言板
強國論壇
人民視頻
人民智云
人民日報報系
人民日報
人民日報海外版
中國汽車報
中國能源報
健康時報
證券時報
國際金融報網
諷刺與幽默
中國城市報
新聞戰線
人民論壇
環球人物
中國經濟周刊
民生周刊
國家人文歷史
人民周刊
旗下網站
國家重點實驗室
環球網
海外網
人民圖片
人民視覺
人民網研究院
人民網
>>
教育
>>
高考頻道_教育頻道_人民網
>>
2019高考特輯
>>
2019各地高考試題 人民網教育頻道
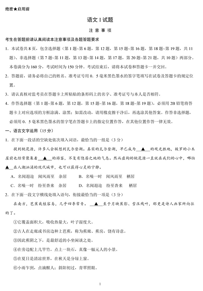
2019年高考江蘇省語文試題
2019年06月26日13:05 |
小字號
來源:學科網
【1】
【2】
【3】
【4】
【5】
【6】
【7】
【8】
【9】
【10】
【11】
【12】
(責編:實習生(王子文)、熊旭)
分享讓更多人看到
推薦閱讀
專訪北京市委教育工委副書記李奕
編者按:近年來,北京市教育系統聚焦學生的實際獲得,全面深化教育綜合改革,努力讓優質教育資源惠及更多學生,為全國教育改革發展探索了重要經驗。近日,北京市委教育工委副書記、市教委新聞發言人李奕做客人民網,圍繞北京市在減輕學生課業負擔、新高考改革等基礎教育領域的探索經驗,以及如何推進高質量教育體系建設等話題進行了深入解讀和分享!
新高考對高校招生有何影響?招辦主任這樣說
編者按:2021年全國高考將于6月7日起正式拉開大幕。今年,河北、遼寧、江蘇、福建、湖北、湖南、廣東、重慶等第三批高考綜合改革省份,將實行“3+1+2”模式!
客戶端下載
人民日報
人民網+
手機人民網
領導留言板
人民視頻
人民智云
人民智作
熱門排行
1
北京不可能出現大幅度高中學位緊缺
2
學碩縮招 破除學歷“歧視鏈”
3
“青少年模式”能保護好未成年人嗎?
4
高考改革催生高中職業生涯教育
5
中小學課后服務 如何叫好又叫座
6
909萬畢業生,求職路上需要哪些補給?
7
一堂特殊的“歷史課”
8
小學生做美妝博主?三觀別被帶偏了
9
600余所高校萬名師生共同參與全國大學…
10
跑贏起點的孩子,最終能抵達何處?
評論
分享
關注
微信
微博
快手
第一時間為您推送權威資訊
報道全球 傳播中國
關注人民網,傳播正能量
返回頂部
天天看片天天av免费观看