2020陜西高考分數線發布:文史一本512分 理工一本451分
2020年07月27日17:38 | 來源:人民網-教育頻道
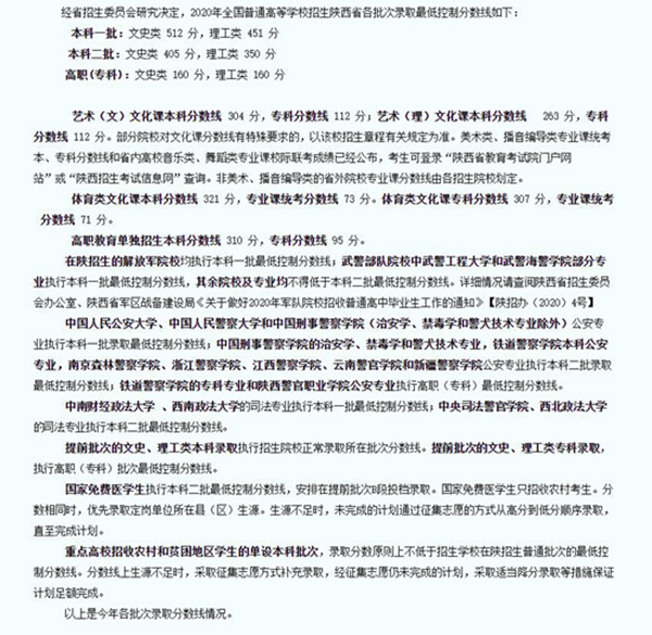
人民網北京7月27日電(李依環)據陜西省教育考試院消息,2020年全國普通高等學校招生陜西省各批次錄取最低控制分數線發布,文史類一本512分、理工類一本451分。

更多相關內容請關注@人民網教育頻道微信公眾號

(責編:李依環、熊旭)
分享讓更多人看到
- 評論
- 關注
人民網北京7月27日電(李依環)據陜西省教育考試院消息,2020年全國普通高等學校招生陜西省各批次錄取最低控制分數線發布,文史類一本512分、理工類一本451分。

更多相關內容請關注@人民網教育頻道微信公眾號

分享讓更多人看到