公務員的歷史常識:一條線上多處開花--教育--人民網
  • <li id="2ss88"><table id="2ss88"></table></li>
  • <tt id="2ss88"><table id="2ss88"></table></tt>
  • <tt id="2ss88"><rt id="2ss88"></rt></tt>
    <tt id="2ss88"><rt id="2ss88"></rt></tt>
  • <li id="2ss88"><tt id="2ss88"></tt></li>
  • <li id="2ss88"></li>
  • 人民網>>教育>>滾動新聞

    公務員的歷史常識:一條線上多處開花

    2013年08月07日16:38        手機看新聞

    在國考、省考、事業單位考試中,歷史常識從來都是出題者不會遺漏的部分。因為在常識判斷中要求大家掌握一些應知、必知的基礎知識。歷史在每個人的初中就開始學習、甚至更早,加之中華文明歷史久遠、歷史成就巨大。所以歷史常識在公務員考試中考的非常多。但是考生在復習的過程中對歷史這塊內容比較頭疼,因為真正對歷史非常感興趣、歷史知識豐富的人很少,大家都不注重對歷史知識的積累,只知道個一知半解。這在考試過程中就會非常吃力。因為現在公務員考試越來越喜歡考一些綜合性的知識,可能一個題會涉及多個知識點、多個年代、多個人物等。這就給考生增加了復習難度。歷史知識如此多而廣,如何更加有效、有針對性復習歷史是關鍵。

    公務員考試只會考查考生基礎性的歷史常識,所以考生并不需要深入的去研究歷史,只是盡可能多的去涉獵歷史知識即可。在復習的過程中杜絕毫無體系、從頭到尾式按年代式的復習。當然中國歷代的朝代從頭到尾的順序一定要知道,最好是串成一條線,先有個大致的脈絡。然后再在此基礎上擴充知識。對應相應的朝代有哪些重要的歷史事件、人物、文學作品等等。在弄清楚整天脈絡的基礎上,并不是毫無章法的去羅列歷史事件,而是要相同的或者類似的知識點、關聯知識點要多注意總結、歸納。比如中國各個朝代的都成、古代的一些著名的以少勝多的戰役、中古國代歷代的選官制度和賦稅制度等等。

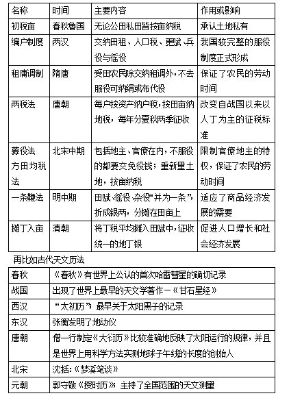
    例如,以下是中國古代賦稅制度的演變過程:

    來源 華圖教育

    (責編:教育實習生 潘金潔瓊、林露)



    社區登錄
    用戶名: 立即注冊
    密  碼: 找回密碼
      
    • 最新評論
    • 熱門評論
    查看全部留言

    24小時排行 | 新聞頻道留言熱帖

    天天看片天天av免费观看