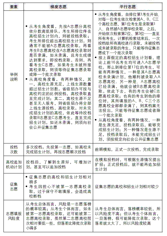
在上一篇中分別介紹了梯度志愿和平行志愿投檔錄取模式,也許那種概念式的介紹太過專業化和缺乏對比,考生和家長在理解上會有一定困難。在這里通過
列表(見表11)突出特點對比,以期幫助考生加深理解。


來源:虞立紅 編著《認知高考18步:志愿填報不求人》
(責編:殷蔭(實習生)、熊旭)

在上一篇中分別介紹了梯度志愿和平行志愿投檔錄取模式,也許那種概念式的介紹太過專業化和缺乏對比,考生和家長在理解上會有一定困難。在這里通過
列表(見表11)突出特點對比,以期幫助考生加深理解。


來源:虞立紅 編著《認知高考18步:志愿填報不求人》
朝鮮釋放中國漁船農行原副行長 雙開美國 龍卷風浙江冤案叔侄獲賠施一公 院士習近平將訪美莫言北京買房中印聲明 邊界問題山東章丘爆炸救治癌癥被判刑穆里尼奧 下課699萬高校畢業生20秒充電神器畢業3年升副處女孩 日本軍裝慶生